
Содержание
2. Блок-схема интеллекта ASPEX AI
3. Пошаговое описание работы интеллекта
Основные понятия
Интеллект – это ключевой блок в Aspex AI, система специальных инструментов и их настроек, которая обрабатывает информацию и формирует ответы. Интеллект ASPEX AI основан на нейронной сети ChatGPT. Его можно адаптировать под конкретную задачу с помощью соответствующих настроек. Например, ASPEX AI помогает автоматизировать работу менеджера и обеспечить лучшее взаимодействие с пользователем.
Инструменты интеллекта – модули, которые обрабатывают сообщения пользователя по заданному промпту и обеспечивают возможность:
Быстро отвечать на сообщения;
Обрабатывать большое количество запросов;
Сохранять конфиденциальность информации;
Переключать на менеджера по запросу пользователя.
1. Инструменты
1.1. Брейкер
Брейкер анализирует последние сообщения и выполняет следующие задачи:
- Проверяет наличие запрещенного контента и соответствие теме;
- Определяет наличие приветствия;
- Выявляет запросы на менеджера.1.2. Баунсер
Баунсер обрабатывает сообщения, помеченные Брейкером, и выполняет следующие задачи:
- Приветствует пользователя, если это необходимо;
- Тактично указывает на некорректность вопросов.
1.3. Ретривер
Ретривер отвечает за формирование ответов на вопросы пользователя:
- Анализирует историю общения; - Ищет ответ в базе знаний интеллекта; - Генерирует корректный ответ, даже если ответа в базе знаний нет. Для формирования ответа использует модель ChatGPT, предварительно заданную в параметрах инструментов ретривера.
1.4. Стилизатор
Стилизатор улучшает стиль и тон ответов:
- При необходимости переводит ответы на русский язык;
- Корректирует стиль ответа.
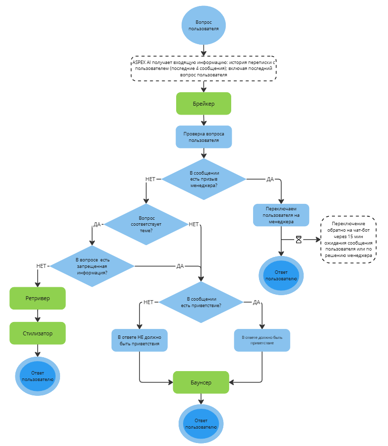
2. Блок-схема интеллекта ASPEX AI
Блок-схема интеллекта чат-бота описывает взаимодействие инструментов: Брейкер, Баунсер, Ретривер, Стилизатор.

3. Пошаговое описание работы интеллекта
1. Пользователь задает вопрос.
2. Брейкер анализирует и проверяет вопрос:
Если в вопросе содержится запрос на менеджера, вопрос перенаправляется менеджеру. После ответа менеджера, если пользователь не отвечает в течение 15 минут, диалог автоматически возвращается обратно к чат-боту.
Если в вопросе есть запрещенный контент или вопрос не соответствует теме, он отмечается как нежелательный. И далее Баунсер корректно отвечает пользователю.
3. Если вопрос соответствует правилам, он передается Ретриверу.
4. Ретривер анализирует историю общения и данные из базы знаний и генерирует ответ.
5. Стилизатор адаптирует ответ и при необходимости переводит его на русский язык.
6. Пользователь получает ответ от чат-бота.
Для получения дополнительной информации перейдите к списку статей: Руководство администратора и Решение проблем.
Was this article helpful?
That’s Great!
Thank you for your feedback
Sorry! We couldn't be helpful
Thank you for your feedback
Feedback sent
We appreciate your effort and will try to fix the article